企業人力服務熱線:400-6222-973
?
獵頭新聞|獵頭學院
各大房企放緩拿地,投資崗沒業績,連獵頭公司都涼了
  各大房企放緩拿地,投資崗沒業績,連獵頭公司都涼了
獵頭公司
  已經很久,沒有在朋友圈,看到同行拿地的海報了。
?
  過去那些一天連奪幾子,又進幾城的刷屏景象,恍若隔世。
?
  秋天來了,天氣涼了,卻沒有投資崗人員的心涼。
?
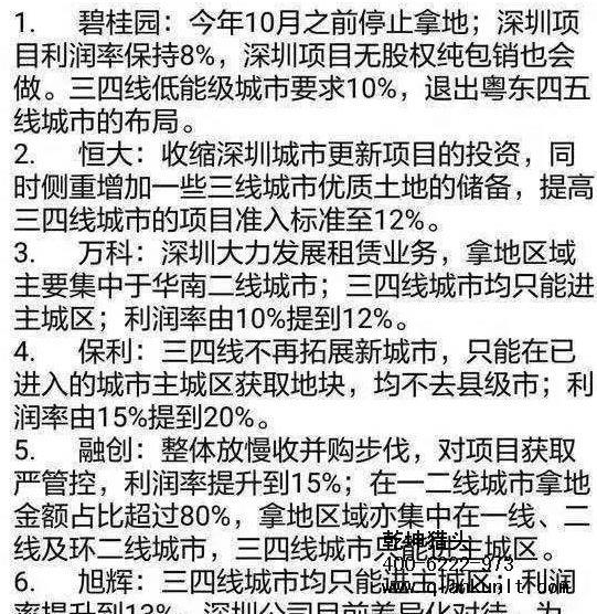
  這兩天,投資崗的朋友們在刷一張圖,可惜不是誰家拿地的喜訊,而是各大房企停止拿地,或通過提高經濟指標放緩拿地的訃告。
?
  1、投資全面放緩,很多公司已暫停拿地
?
  比如圖中提到的,碧桂園10月之前停止拿地,保利不再拓展三四線城市,龍光暫停在粵東地區拿地等,其實這也只是各大房企剎車的冰山一角。
?
  據乾坤了解,在北方區域很多主流的品牌房企都已經很久沒拿地,有些新進入的城市公司團隊難以維持,有的裁員、有的解散、有的被合并。
?
  同行吃飯,互相聊起你們家多久沒拿地了,大家一起搖搖頭,心照不宣。
?
  但也有些老牌房企,在潮水褪去時露出了厚實的底褲,依然在市場上披荊斬棘,讓我們終于明白姜還是老的辣。
?
  2、經濟指標提高,其實是變相放緩拿地
?
  最近跟一些投資總監聊,發現各大房企的投資口,似乎商量好了一樣,全都將拿地利潤指標從10%提高到了12%,步調如此一致,難道你們有行業協會統一安排嗎?
?
  但是,一些老牌房企卻很不合群,比如碧桂園、金地等,還是能夠接受10%的利潤指標。
?
  所以這個事就很搞笑了,房企們都想著市場不好,要拿好的地,因此提高了指標要求,但是好的地憑啥給你呢?人家能接受10%的房企,明顯出價能力更強,根本輪不到你啊。
?
  在乾坤看來,目前房企們所謂的提高指標要求,其實是變相的放緩拿地,最近市場上有很多公司談到后期的地都找理由停下了,投資崗的人心里拔涼拔涼。
?
  3、融資難回款難,房企確實手里沒有錢
?
  今年金融市場一片慘淡,國家對地產的打壓越來越厲害,融資通道越來越少,成本越來越高,一些房企在外面談的融資項目高達15%以上都能接受,可即使這樣還是融不到錢。
?
  回款也非常難,之前乾坤覺得回款難可能是營銷能力或個別市場的問題,直到最近流出郁亮的內部發言,才知道原來一直以高回款率著稱的萬科,今年也遇到極大的回款壓力,可見市場確實在發生轉折。
?
  房企融不到資、回不了款,還要持續支付運營成本,手里資金都很緊張,確實也沒錢拿地了,有時投資口即使找到了好項目,公司從資金端考慮也只能放棄。
?
  最近跟一融創的兄弟聊,公司讓他去拓展新城市,一分錢不給,讓他自己去找地,同時還要自己找金主提供資金,這聽著也是很醉,說來說去都是房企沒錢啊。
?
  4、市場風向變了,連獵頭公司也都涼涼了
?
  春江水暖鴨先知,房地產行業人才先行,火熱的時候獵頭公司最先瘋狂,而冷清時也是獵頭最先感受到寒意。
?
  最近,不少以前認識的獵頭朋友找我,紛紛表示感到很焦慮,現在市場上的職位量明顯減少了,而且目前在操作的職位也不靠譜,感覺隨時可能停招。
?
  以前各大房企都在不停的儲備城市總、項目總、投資等崗位,現在統統放緩或不招了,更不用說大量的房企還在明里暗里的裁員,整個一幅人才過剩的樣子。
?
  市場轉折發生的實在太快,把很多獵頭都整懵逼了,6月時房企們還是充滿信心要招兵買馬大干一場,8月就有點涼了,到9月更是一下涼透了。
?
  獵頭之前都是抱怨房企回款慢,現在可好了,連靠譜的職位都沒得做了,更不用操心回款了。
?
  獵頭公司:“乾坤,現在地產似乎很不好,你說我們獵頭公司該咋辦?”
?
  乾坤:“涼拌,房企裁人,那你們也同步裁人控成本啊。”
?
  獵頭公司:“乾坤,那你覺得這行情要持續多久啊?”
?
  乾坤:“我估計從今年四季度,到明年一季度,還得有半年吧。”
?
  獵頭公司:“哎,我怎么覺得到明年年中也未必能好啊。”
?
  乾坤:“......”
?
獵頭公司是什么?就是乾坤獵頭,
更多獵頭資訊,請關注乾坤獵頭公司微信平臺:qiankunlt
獵頭公司,知名獵頭公司,北京獵頭公司
獵頭公司
獵頭學院 企業服務
服務流程 熱點職位
關于乾坤獵聘
  • 2000年在北京注冊成立并開展獵頭業務
  • 《中國十佳獵頭服務企業》
  • 公司主要負責人曾任多家著名跨國公司HRD
  • 有超過百萬份不同行業的高級人才信息
  • 有北京市頒發的《職業中介許可資格證書》
  • 獲國際獵頭協會《優質獵頭服務資質證書》
  • 中國人才交流協會理事會員單位
?
冀ICP備12011606號